你的位置:线上股票配资首选网站_正规股票配资网站_股票配资操作过程 > 正规股票配资网站 > 宁波期货配资公司 小米深夜长文回应6大质疑,雷军发文表态
宁波期货配资公司 小米深夜长文回应6大质疑,雷军发文表态
发布日期:2025-05-13 21:54 点击次数:191

本文自南都·湾财社宁波期货配资公司。
采写 | 南都·湾财社记者 陈镜安
编辑 | 子衿 黄露
昨日,小米SU7高速爆燃致死事故引发全网关注。昨日晚间,小米汽车发长文回应舆论质疑,雷军也发文表态。今天的最新消息是,宁德时代在回应投资者提问时表示,小米SU7用的不是其电池。
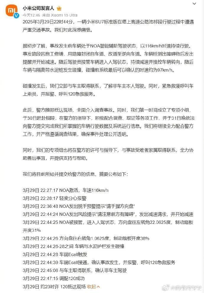
3月29日,搭载3名乘员的小米SU7标准版在德上高速公路池祁段发生严重交通事故,造成3人死亡。两日后,4月1日午间,小米公司发言人首次对外公布事件细节,引发社会广泛关注。当日,小米集团股价大跌5.49%。
4月1日晚,就社会针对小米SU7安徽事故的诸多疑问,小米汽车通过官方微博进行答复,涉及起火原因、车门情况以及AEB功能情况等。不久后,雷军发文表态称“小米不会回避”。
雷军:小米一直没有接触到事故车
雷军表示,对于3月29日晚上的这起事故,“心情非常沉重”。他认为,三位年轻女孩不幸离世,这样的消息,对她们的家人、朋友,乃至每一个人,都是难以承受的悲痛。“我代表小米,表示最深切的哀悼,也向她们的家人致以诚挚的慰问”。
雷军指出,由于事故还在调查,小米一直没有接触到事故车,很多问题此刻还没有办法回答。但他认为,不应该再等了,“我必须站出来,代表小米承诺:无论发生什么,小米都不会回避,我们将持续配合警方调查,跟进事情处理的进展,并尽最大努力回应家属和社会关心的问题”。
雷军表示,谢谢大家的关注和批评,会用行动回答大家的问题。
小米汽车回应六大质疑
当晚,小米汽车回应了六大质疑。
针对车辆发生事故后为何会起火,小米汽车表示,基于目前已知情况,仅能确定,事故车起火并非部分网传的“自燃”,推测系猛烈撞击隔离带水泥桩后,整车系统严重受损导致。由于事故发生后,警方随即介入调查,事故车辆并未如网传那样被拉回北京,小米汽车方面尚未接触到事故车辆,目前暂时无法进行进一步的深入分析。
关于事故后车门是否能打开,小米汽车表示,尚未接触事故车辆,无法分析事故时车门是否可以打开。目前,就事故时车门是否能够打开,没有准确的结论。
关于事故发生时AEB等主动安全功能的触发情况,小米汽车表示,本次事件中,NOA提示“注意障碍”后已启动减速。约1秒后,驾驶员接管,NOA功能退出了。小米SU7标准版有前向防碰撞辅助功能包括碰撞预警(FCW)和紧急制动 (AEB)两个子功能,作用对象是车辆、行人、二轮车三类目标,其中AEB功能工作速度在8-135km/h之间。这个功能和行业同配置的AEB功能类似,目前不响应锥桶、水马、石头、动物等障碍物。
小米汽车还解释了为何未在事故发生后联系家属。小米汽车表示,碰撞发生后,立即与车主取得联系,了解到非车主本人在驾驶。同时,紧急救援呼叫车上乘员,并报警、呼叫120急救服务。3月30日,专项小组赶赴铜陵,在警方的指导下,积极配合调查、取证等各项工作,并于31日晚依法向警方提交完成我们所掌握的车辆行驶数据及系统运行信息。3月31日,在警方指导下,小米汽车尝试于4月1日下午与家属会面。截止此次答网友问发出时止仍在等待会面通知。“我们将在警方的许可与指导下,全力协助善后事宜,并提供支持与帮助。”
关于事故发生时的路况和车速情况,小米汽车表示,事发路段因施工修缮,用路障封闭自车道、改道至逆向车道。事故发生前,车辆处于NOA智能辅助驾驶状态,以116km时速持续行驶,车辆检测出障碍物后发出提醒并开始减速。随后驾驶员接管车辆进入人驾状态,持续减速并操控车辆转向,随后车辆与隔离带水泥桩发生碰撞。碰撞前,系统最后可以确认的时速约为97km。
小米股价已较3月19日历史最高价跌超20%
这一事件同时对小米集团-W(1810.HK)股价造成一定影响。4月1日午间,小米公司发言人对外公布了事件的关键时间线,受到了高度关注和多方质疑,相关事件登上微博热搜。小米集团股价在午后掉头向下,截至4月1日收盘,小米集团-W报收46.5港元/股,大跌5.49%,市值蒸发近700亿港元。
此外,上市公司宁德时代也被投资者提问:3月29日发生事故的小米SU7汽车是不是用的公司的电池?对此,宁德时代回复:不是我们的电池。
今天(4月2日)早盘,小米集团-W低开跌超1%,很快便进入大幅振荡阶段,一度跌到3%,后又回升至46港元/股附近。不过较3月19日历史最高价59.45港元/股,已跌超20%。
美股方面,当地时间4月1日,小米ADR呈现低开态势,跌近7%,随后价格出现短暂回升,但整体仍维持在低位运行,未能有效突破上方压力。最终收跌5.79%,报收29.8美元/股。
除去车祸事件因素,近期小米集团还陷入了美的集团清仓和“雷军带头减持”的舆论风波中。
据3月28日美的集团发布的2024年年报显示,美的集团于年内清仓手中持有的小米集团-W股票,而美的集团自2015年起持有相关股票,至今已有10年。对此,有投资人士分析认为,在小米股价上行时减持,属于正常的资本运作行为。
而关于“雷军带头减持”的说法,3月31日晚间,小米集团公关部总经理王化公开表示宁波期货配资公司,很多人不知道香港股市最常规的操作,居然有“雷军带头减持小米股票”的惊悚言论。他解释称,港股增发,先将大股东自己持有的股份配售给独立的第三方投资者,然后公司再给大股东相同数量的新股,这样可以大幅度缩短了交易流程。“这个操作绝对不是大股东减持股票”。
Powered by 线上股票配资首选网站_正规股票配资网站_股票配资操作过程 @2013-2022 RSS地图 HTML地图